Fungsi Dioda and Jenis-jenisnya
Berdasarkan Fungsi Dioda, Dioda dapat dibagi menjadi beberapa Jenis, diantaranya adalah :- Dioda Penyearah (Dioda Biasa atau Dioda Bridge) yang berfungsi sebagai penyearah arus AC ke arus DC.
- Dioda Zener yang berfungsi sebagai pengaman rangkaian dan juga sebagai penstabil tegangan.
- Dioda LED yang berfungsi sebagai lampu Indikator ataupun lampu penerangan
- Dioda Photo yang berfungsi sebagai sensor cahaya
- Dioda Schottky yang berfungsi sebagai Pengendali
Simbol Dioda
Gambar dibawah ini menunjukan bahwa Dioda merupakan komponen Elektronika aktif yang terdiri dari 2 tipe bahan yaitu bahan tipe-p dan tipe-n :
Prinsip Kerja Dioda
Untuk dapat memperjelas prinsip kerja Dioda dalam menghantarkan dan menghambat aliran arus listrik, dibawah ini adalah rangkaian dasar contoh pemasangan dan penggunaan Dioda dalam sebuah rangkaian Elektronika.
Cara Mengukur Dioda dengan Multimeter
Untuk mengetahui apakah sebuah Dioda dapat bekerja dengan baik sesuai dengan fungsinya, maka diperlukan pengukuran terhadap Dioda tersebut dengan menggunakan Multimeter (AVO Meter).Cara Mengukur Dioda dengan Multimeter Analog
- Aturkan Posisi Saklar pada Posisi OHM (Ω) x1k atau x100
- Hubungkan Probe Merah pada Terminal Katoda (tanda gelang)
- Hubungkan Probe Hitam pada Terminal Anoda.
- Baca hasil Pengukuran di Display Multimeter
- Jarum pada Display Multimeter harus bergerak ke kanan
- Balikan Probe Merah ke Terminal Anoda dan Probe Hitam pada Terminal Katoda (tanda gelang).
- Baca hasil Pengukuran di Display Multimeter
- Jarum harus tidak bergerak.
**Jika Jarum bergerak, maka Dioda tersebut berkemungkinan sudah rusak.

Cara Mengukur Dioda dengan Multimeter Digital
Pada umumnya Multimeter Digital menyediakan pengukuran untuk Fungsi Dioda, Jika tidak ada, maka kita juga dapat mengukur Dioda dengan Fungsi Ohm pada Multimeter Digital.Cara Mengukur Dioda dengan menggunakan Multimeter Digital
(Fungsi Ohm / Ohmmeter)
- Aturkan Posisi Saklar pada Posisi OHM (Ω)
- Hubungkan Probe Hitam pada Terminal Katoda (tanda gelang)
- Hubungkan Probe Merah pada Terminal Anoda.
- Baca hasil pengukuran di Display Multimeter
- Display harus menunjukan nilai tertentu (Misalnya 0.64MOhm)
- Balikan Probe Hitam ke Terminal Anoda dan Probe Merah ke Katoda
- Baca hasil pengukuran di Display Multimeter
- Nilai Resistansinya adalah Infinity (tak terhingga) atau Open Circuit.
**Jika terdapat Nilai tertentu, maka Dioda tersebut berkemungkinan sudah Rusak.

Cara Mengukur Dioda dengan Multimeter Digital
(Menggunakan Fungsi Dioda)
- Aturkan Posisi Saklar pada Posisi Dioda
- Hubungkan Probe Hitam pada Terminal Katoda (tanda gelang)
- Hubungkan Probe Merah pada Terminal Anoda.
- Baca hasil pengukuran di Display Multimeter
- Display harus menunjukan nilai tertentu (Misalnya 0.42 V)
- Balikan Probe Hitam ke Terminal Anoda dan Probe Merah ke Katoda
- Baca hasil pengukuran di Display Multimeter
- Tidak terdapat nilai tegangan pada Display Multimeter.
**Jika terdapat Nilai tertentu, maka Dioda tersebut berkemungkinan sudah Rusak.

Catatan Penting :
Hal yang perlu diperhatikan disini adalah Cara Mengukur Dioda dengan menggunakan Multimeter Analog dan Multimeter Digital adalah terbalik. Perhatikan Posisi Probe Merah (+) dan Probe Hitamnya (-).
Cara-cara pengukuran tersebut diatas juga dapat digunakan untuk menentukan Terminal mana yang Katoda dan mana yang Terminal Anoda jika tanda gelang yang tercetak di Dioda tidak dapat dilihat lagi atau terhapus (hilang).
A. Mengukur Transistor dengan Multimeter Analog

Cara Mengukur Transistor PNP dengan Multimeter Analog
- Atur Posisi Saklar pada Posisi OHM (Ω) x1k atau x10k
- Hubungkan Probe Merah pada Terminal Basis (B) dan Probe Hitam pada Terminal Emitor (E), Jika jarum bergerak ke kanan menunjukan nilai tertentu, berarti Transistor tersebut dalam kondisi baik
- Pindahkan Probe Hitam pada Terminal Kolektor (C), jika jarum bergerak ke kanan menunjukan nilai tertentu, berarti Transistor tersebut dalam kondisi baik.
- Atur Posisi Saklar pada Posisi OHM (Ω) x1k atau x10k
- Hubungkan Probe Hitam pada Terminal Basis (B) dan Probe Merah pada Terminal Emitor (E), Jika jarum bergerak ke kanan menunjukan nilai tertentu, berarti Transistor tersebut dalam kondisi baik
- Pindahkan Probe Merah pada Terminal Kolektor (C), jika jarum bergerak ke kanan menunjukan nilai tertentu, berarti Transistor tersebut dalam kondisi baik.
Jika Tata letak Probe dibalikan dari cara yang disebutkan diatas, maka Jarum pada Multimeter Analog harus tidak akan bergerak sama sekali atau “Open”.
B. Mengukur Transistor dengan Multimeter Digital
Pada umumnya, Multimeter Digital memiliki fungsi mengukur Dioda dan Resistansi (Ohm) dalam Saklar yang sama. Maka untuk Multimeter Digital jenis ini, Pengujian Multimeter adalah terbalik dengan Cara Menguji Transistor dengan Menggunakan Multimeter Analog.
Cara Mengukur Transistor PNP dengan Multimeter Digital
- Atur Posisi Saklar pada Posisi Dioda
- Hubungkan Probe Hitam pada Terminal Basis (B) dan Probe Merah pada Terminal Emitor (E), Jika Display Multimeter menunjukan nilai Voltage tertentu, berarti Transistor tersebut dalam kondisi baik
- Pindahkan Probe Merah pada Terminal Kolektor (C), jika Display Multimeter nilai Voltage tertentu, berarti Transistor tersebut dalam kondisi baik.
- Atur Posisi Saklar pada Posisi Dioda
- Hubungkan Probe Merah pada Terminal Basis (B) dan Probe Hitam pada Terminal Emitor (E), Jika Display Multimeter menunjukan nilai Voltage tertentu, berarti Transistor tersebut dalam kondisi baik
- Pindahkan Probe Hitam pada Terminal Kolektor (C), jika Display Multimeter menunjukan nilai Voltage tertentu, berarti Transistor tersebut dalam kondisi baik.
LCR Meter adalah alat ukur yang dapat mengukur nilai L (Induktansi / Inductance, untuk mengukur Induktor atau Coil), C (Kapasitansi / Capacitance, untuk mengukur Kapasitor atau Kondensator) dan R (Resistansi / Resistance, untuk mengukur Hambatan atau Resistor) sedangkan Multimeter adalah alat ukur gabungan yang mendapat mengukur Arus, Tegangan, Hambatan (Resistansi) dan juga menguji beberapa macam Komponen Elektronika seperti Dioda, Kapasitor, Transistor dan Resistor.
Saat ini, telah banyak jenis Multimeter Digital yang telah mempunyai fungsi untuk mengukur nilai Kapasitor sehingga kita tidak perlu membeli alat khusus untuk mengukur nilai Kapasitansi Kapasitor dan tentunya Multimeter sebagai alat ukur gabungan memiliki batas tertentu dalam Mengukur Kapasitansi sebuah Kapasitor. Kapasitor yang mempunyai Kapasitansi yang besar terutama pada Kapasitor Elektrolit (ELCO) tidak semuanya dapat diukur nilainya oleh sebuah Multimeter Digital. Seperti contoh pada salah satu Multimeter dengan merek SANWA yang bertipe CD800a, batas pengukuran Kapasitansi Kapasitor hanya berkisar antara 50nF sampai 100µF.
Untuk menguji apakah Komponen Kapasitor dapat berfungsi dengan baik, kita juga dapat menggunakan Multimeter Analog dengan Skala Resistansi (Ohm). Multimeter Analog tidak dapat mengetahui dengan pasti nilai Kapasitansi dari sebuah Kapasitor, tetapi cukup bermanfaat untuk mengetahui apakah Kapasitor tersebut dalam Kondisi baik ataupun rusak (seperti Bocor ataupun Short (hubungan pendek)).
Menguji Kapasitor dengan Multimeter Analog
Berikut ini adalah Cara menguji Kapasitor Elektrolit (ELCO) dengan Multimeter Analog :- Atur posisi skala Selektor ke Ohm (Ω) dengan skala x1K
- Hubungkan Probe Merah (Positif ) ke kaki Kapasitor Positif
- Hubungkan Probe Hitam (Negatif) ke kaki Kapasitor Negatif
- Periksa Jarum yang ada pada Display Multimeter Analog,
Kapasitor yang baik : Jarum bergerak naik dan kemudian kembali lagi.
Kapasitor yang rusak : Jarum bergerak naik tetapi tidak kembali lagi.
Kapasitor yang rusak : Jarum tidak naik sama sekali.

Mengukur Kapasitor dengan Multimeter Digital
(Yang memiliki Fungsi Kapasitansi Meter)
Cara mengukur Kapasitor dengan Multimeter Digital yang memiliki fungsi Kapasitansi Meter cukup mudah, berikut ini caranya :- Atur posisi skala Selektor ke tanda atau Simbol Kapasitor
- Hubungkan Probe ke terminal kapasitor.
- Baca Nilai Kapasitansi Kapasitor tersebut.

Hal yang perlu diingat, cara diatas hanya dapat digunakan pada Multimeter Digital yang memiliki kemampuan mengukur Kapasitansi.
Untuk lebih akurat, tentunya kita memerlukan alat ukur khusus untuk mengukur Nilai Kapasitansi sebuah Kapasitor seperti LCR meter dan Capacitance Meter. Cara pengukurannya pun hampir sama dengan cara menggunakan Multimeter Digital, hanya saja kita perlu menentukan nilai Kapasitansi yang paling dekat dengan Kapasitor yang akan kita ukur dengan cara mengatur Sakelar Selektor LCR meter dan Kapasitansi Meter. Dibawah ini adalah gambar bentuk Capacitance Meter, LCR Meter dan Multimeter.

Cara Mengukur Relay dengan Menggunakan Multimeter – Pada artikel sebelumnya telah menjelaskan Prinsip kerja Relay beserta fungsi-fungsinya. Pada artikel ini kita akan membahas tentang cara untuk mengukur atau menguji Relay dengan menggunakan Multimeter. Pada dasarnya, Relay merupakan Komponen Elektromechanical yang terdiri dari sebuah Coil (Lilitan), seperangkat Kontak yang membentuk Saklar (Switch) dan juga Kaki-kaki Terminal penghubung. Dengan kata lain, Relay adalah saklar yang dioperasikan secara Elektronik. Baca juga : Pengertian Relay dan Fungsinya.
Terdapat 2 kondisi Kontak pada Relay yaitu Kondisi NO (Normally Open) dan NC (Normally Close). Kontak yang selalu berada pada posisi OPEN (Terbuka) saat Relay tidak diaktifkan disebut dengan NO (Normally Open). Sedangkan Kontak yang selalu berada pada posisi CLOSE (Tertutup) saat Relay tidak diaktifkan disebut dengan NC (Normally Close).
Cara Mengukur Relay dengan Multimeter
Kita dapat menggunakan Multimeter Analog maupun Multimeter Digital untuk mengukur atau menguji apakan Relay yang ingin kita uji tersebut dalam kondisi baik ataupun tidak. Kondisi yang diukur diantaranya adalah Nilai Resistansi Coil Relay dan juga kondisi Kontak Poin (Contact Point) saat diaktifkan maupun saat tidak diaktifkan. Untuk lebih akurat, kita memerlukan Power Supply untuk mengaktifkan Relay yang bersangkutan (contohnya Baterai 9V).Berikut ini adalah cara untuk Mengukur Relay dengan menggunakan Multimeter Digital :
Pengukuran pada Kondisi Relay tidak diaktifkan :
- Aturlah posisi Saklar Multimeter pada posisi Ohm (Ω)
- Hubungkan salah satu Probe Multimeter pada Terminal “COM” dan Probe lainnya di Terminal NC (Normally Close), pastikan nilai yang ditunjukan pada Display Multimeter adalah “0” Ohm. Kondisi tersebut menandakan antara Terminal “COM” dan Terminal NC terhubung dengan baik (Short).
- Pindahkan Probe Multimeter yang berada di Terminal NC ke Terminal NO
(Normally Open), pastikan nilai yang ditunjukan pada Display Multimeter
adalah “Tak terhingga”. Kondisi tersebut menandakan antara Terminal
“COM” dan Terminal NO tidak memiliki hubungan atau dalam kondisi Open
dengan baik.

- Hubungkan Probe Multimeter ke Terminal Coil (2 Point) untuk mengukur
nilai Resistansi Coil apakah sesuai dengan spesifikasi yang ditetapkan
oleh pembuat Relay tersebut (spesifikasi Manufakturer).

Pengukuran pada Kondisi Relay diaktifkan :
- Sekarang aktifkanlah Relay dengan menghubungkan arus listrik sesuai dengan tegangan Relay-nya. Misalnya dengan menggunakan baterai 9V untuk meng-aktif-kannya.
- Akan terdengar suara “klik” saat Relay tersebut aktif setelah dialiri arus listrik. Suara “Klik” menandakan Kontak Poin telah berpindah dari posisi NC ke posisi NO.
- Pastikan Posisi Saklar Multimeter masih berada di posisi Ohm (Ω)
- Hubungkan salah satu Probe Multimeter pada Terminal “COM” dan Probe lainnya di NC (Normally Close), pastikan nilai yang ditunjukan pada Display adalah “Tak terhingga”. Kondisi tersebut menandakan antara Terminal “COM” dan Terminal NC tidak memiliki hubungan sama sekali pada saat Relay diaktifkan atau dalam kondisi Open dengan baik.
- Pindah Probe Multimeter yang berada di Terminal NC ke NO (Normally
Open), pastikan nilai yang ditunjukan pada Display Multimeter adalah “0”
Ohm. Kondisi tersebut menandakan antara Terminal “COM” dan Terminal NO
terhubung dengan baik pada saat Relay diaktifkan.
Pengertian Baterai dan Jenis-jenisnya – Baterai (Battery) adalah sebuah alat yang dapat merubah energi kimia yang disimpannya menjadi energi Listrik yang dapat digunakan oleh suatu perangkat Elektronik. Hampir semua perangkat elektronik yang portabel seperti Handphone, Laptop, Senter, ataupun Remote Control menggunakan Baterai sebagai sumber listriknya. Dengan adanya Baterai, kita tidak perlu menyambungkan kabel listrik untuk dapat mengaktifkan perangkat elektronik kita sehingga dapat dengan mudah dibawa kemana-mana. Dalam kehidupan kita sehari-hari, kita dapat menemui dua jenis Baterai yaitu Baterai yang hanya dapat dipakai sekali saja (Single Use) dan Baterai yang dapat di isi ulang (Rechargeable).
Jenis-jenis Baterai
Setiap Baterai terdiri dari Terminal Positif( Katoda) dan Terminal Negatif (Anoda) serta Elektrolit yang berfungsi sebagai penghantar. Output Arus Listrik dari Baterai adalah Arus Searah atau disebut juga dengan Arus DC (Direct Current). Pada umumnya, Baterai terdiri dari 2 Jenis utama yakni Baterai Primer yang hanya dapat sekali pakai (single use battery) dan Baterai Sekunder yang dapat diisi ulang (rechargeable battery).1. Baterai Primer (Baterai Sekali Pakai/Single Use)
Baterai Primer atau Baterai sekali pakai ini merupakan baterai yang paling sering ditemukan di pasaran, hampir semua toko dan supermarket menjualnya. Hal ini dikarenakan penggunaannya yang luas dengan harga yang lebih terjangkau. Baterai jenis ini pada umumnya memberikan tegangan 1,5 Volt dan terdiri dari berbagai jenis ukuran seperti AAA (sangat kecil), AA (kecil) dan C (medium) dan D (besar). Disamping itu, terdapat juga Baterai Primer (sekali pakai) yang berbentuk kotak dengan tegangan 6 Volt ataupun 9 Volt.Jenis-jenis Baterai yang tergolong dalam Kategori Baterai Primer (sekali Pakai / Single use) diantaranya adalah :
a. Baterai Zinc-Carbon (Seng-Karbon)
Baterai Zinc-Carbon juga disering disebut dengan Baterai “Heavy Duty” yang sering kita jumpai di Toko-toko ataupun Supermarket. Baterai jenis ini terdiri dari bahan Zinc yang berfungsi sebagai Terminal Negatif dan juga sebagai pembungkus Baterainya. Sedangkan Terminal Positifnya adalah terbuat dari Karbon yang berbentuk Batang (rod). Baterai jenis Zinc-Carbon merupakan jenis baterai yang relatif murah dibandingkan dengan jenis lainnya.b. Baterai Alkaline (Alkali)
Baterai Alkaline ini memiliki daya tahan yang lebih lama dengan harga yang lebih mahal dibanding dengan Baterai Zinc-Carbon. Elektrolit yang digunakannya adalah Potassium hydroxide yang merupakan Zat Alkali (Alkaline) sehingga namanya juga disebut dengan Baterai Alkaline. Saat ini, banyak Baterai yang menggunakan Alkalline sebagai Elektrolit, tetapi mereka menggunakan bahan aktif lainnya sebagai Elektrodanya.c. Baterai Lithium
Baterai Primer Lithium menawarkan kinerja yang lebih baik dibanding jenis-jenis Baterai Primer (sekali pakai) lainnya. Baterai Lithium dapat disimpan lebih dari 10 tahun dan dapat bekerja pada suhu yang sangat rendah. Karena keunggulannya tersebut, Baterai jenis Lithium ini sering digunakan untuk aplikasi Memory Backup pada Mikrokomputer maupun Jam Tangan. Baterai Lithium biasanya dibuat seperti bentuk Uang Logam atau disebut juga dengan Baterai Koin (Coin Battery). Ada juga yang memanggilnya Button Cell atau Baterai Kancing.d. Baterai Silver Oxide
Baterai Silver Oxide merupakan jenis baterai yang tergolong mahal dalam harganya. Hal ini dikarenakan tingginya harga Perak (Silver). Baterai Silver Oxide dapat dibuat untuk menghasilkan Energi yang tinggi tetapi dengan bentuk yang relatif kecil dan ringan. Baterai jenis Silver Oxide ini sering dibuat dalam dalam bentuk Baterai Koin (Coin Battery) / Baterai Kancing (Button Cell). Baterai jenis Silver Oxide ini sering dipergunakan pada Jam Tangan, Kalkulator maupun aplikasi militer.
2. Baterai Sekunder (Baterai Isi Ulang/Rechargeable)
Baterai Sekunder adalah jenis baterai yang dapat di isi ulang atau Rechargeable Battery. Pada prinsipnya, cara Baterai Sekunder menghasilkan arus listrik adalah sama dengan Baterai Primer. Hanya saja, Reaksi Kimia pada Baterai Sekunder ini dapat berbalik (Reversible). Pada saat Baterai digunakan dengan menghubungkan beban pada terminal Baterai (discharge), Elektron akan mengalir dari Negatif ke Positif. Sedangkan pada saat Sumber Energi Luar (Charger) dihubungkan ke Baterai Sekunder, elektron akan mengalir dari Positif ke Negatif sehingga terjadi pengisian muatan pada baterai. Jenis-jenis Baterai yang dapat di isi ulang (rechargeable Battery) yang sering kita temukan antara lain seperti Baterai Ni-cd (Nickel-Cadmium), Ni-MH (Nickel-Metal Hydride) dan Li-Ion (Lithium-Ion).Jenis-jenis Baterai yang tergolong dalam Kategori Baterai Sekunder (Baterai Isi Ulang) diantaranya adalah :
a. Baterai Ni-Cd (Nickel-Cadmium)
Baterai Ni-Cd (NIcket-Cadmium) adalah jenis baterai sekunder (isi ulang) yang menggunakan Nickel Oxide Hydroxide dan Metallic Cadmium sebagai bahan Elektrolitnya. Baterai Ni-Cd memiliki kemampuan beroperasi dalam jangkauan suhu yang luas dan siklus daya tahan yang lama. Di satu sisi, Baterai Ni-Cd akan melakukan discharge sendiri (self discharge) sekitar 30% per bulan saat tidak digunakan. Baterai Ni-Cd juga mengandung 15% Tosik/racun yaitu bahan Carcinogenic Cadmium yang dapat membahayakan kesehatan manusia dan Lingkungan Hidup. Saat ini, Penggunaan dan penjualan Baterai Ni-Cd (Nickel-Cadmiun) dalam perangkat Portabel Konsumen telah dilarang oleh EU (European Union) berdasarkan peraturan “Directive 2006/66/EC” atau dikenal dengan “Battery Directive”.b. Baterai Ni-MH (Nickel-Metal Hydride)
Baterai Ni-MH (Nickel-Metal Hydride) memiliki keunggulan yang hampir sama dengan Ni-Cd, tetapi baterai Ni-MH mempunyai kapasitas 30% lebih tinggi dibandingkan dengan Baterai Ni-Cd serta tidak memiliki zat berbahaya Cadmium yang dapat merusak lingkungan dan kesehatan manusia. Baterai Ni-MH dapat diisi ulang hingga ratusan kali sehingga dapat menghemat biaya dalam pembelian baterai. Baterai Ni-MH memiliki Self-discharge sekitar 40% setiap bulan jika tidak digunakan. Saat ini Baterai Ni-MH banyak digunakan dalam Kamera dan Radio Komunikasi. Meskipun tidak memiliki zat berbahaya Cadmium, Baterai Ni-MH tetap mengandung sedikit zat berbahaya yang dapat merusak kesehatan manusia dan Lingkungan hidup, sehingga perlu dilakukan daur ulang (recycle) dan tidak boleh dibuang di sembarang tempat.c. Baterai Li-Ion (Lithium-Ion)
Baterai jenis Li-Ion (Lithium-Ion) merupakan jenis Baterai yang paling banyak digunakan pada peralatan Elektronika portabel seperti Digital Kamera, Handphone, Video Kamera ataupun Laptop. Baterai Li-Ion memiliki daya tahan siklus yang tinggi dan juga lebih ringan sekitar 30% serta menyediakan kapasitas yang lebih tinggi sekitar 30% jika dibandingkan dengan Baterai Ni-MH. Rasio Self-discharge adalah sekitar 20% per bulan. Baterai Li-Ion lebih ramah lingkungan karena tidak mengandung zat berbahaya Cadmium. Sama seperti Baterai Ni-MH (Nickel- Metal Hydride), Meskipun tidak memiliki zat berbahaya Cadmium, Baterai Li-Ion tetap mengandung sedikit zat berbahaya yang dapat merusak kesehatan manusia dan Lingkungan hidup, sehingga perlu dilakukan daur ulang (recycle) dan tidak boleh dibuang di sembarang tempat.
Motor Listrik???
Motor ListrikPrinsip kerja motor listrik berdasarkan hukum gaya Lorentz dan kaidah tangan kiri Flemming, yang menyatakan bahwa apabila sebatang konduktor yang dialiri arus listrik ditempatkan di dalam medan magnet, maka konduktor tersebut akan mengalami gaya. Arah dari gaya yang dialami oleh konduktor tersebut ditunjukkan oleh kaidah tangan kiri Flemming. Gaya tersebut dialami oleh setiap batang konduktor pada rotor sehingga menghasilkan putaran dengan torsi yang cukup untuk memutarkan beban yang dikopel dengan motor.
Beberapa hal penting yang perlu diperhatikan pada motor listrik antara lain :
1.Torsi, yaitu besarnya gaya yang dihasilkan pada konduktor yang dialiri listrik arus dan berada dalam medan magnet yang dinyatakan dengan persamaan :
F = B . I . L
2.Gaya Gerak Listrik (GGL) lawan yaitu gaya gerak listrik yang arahnya melawan arah dari gaya gerak listrik yang timbul akibat rotor yang berputar.
3.Daya Output Motor yaitu daya output yang diperlukan untuk menghasilkan torsi satu putaran adalah :
P = ω . T
Berikut ini akan dijelaskan prinsip kerja motor listrik.
1. Arus listrik dalam medan magnet akan memberikan gaya.
Gambar Arus listrik dalam medan magnet
2. Jika kawat yang membawa arus dibengkokkan menjadi sebuah lingkaran atau loop maka kedua sisi loop yaitu pada sudut kanan medan magnet akan mendapatkan gaya pada arah yang berlawanan.
Gambar Pembengkokan kawat berarus listrik dan gaya yang diakibatkan medan magnet.
3.Pasangan gaya menghasilkan tenaga putar atau torque untuk memutar kumparan.
Gambar Torsi pada motor
4. Motor-motor memiliki beberapa loop pada dinamonya untuk memberikan tenaga putaran yang lebih seragam dan medan magnetnya dihasilkan oleh susunan elektromagnetik yang disebut kumparan medan.
Motor memiliki bagian-bagian yang merupakan komponen utama dari motor tersebut, yaitu antara lain :
1.Stator
Stator mrupakan bagian yang diam, berfungsi sebagai :
-dudukan kumparan jangkar untuk motor-motor AC dan dudukan kutub-kutub motor DC,
-dudukan kedua tutup (end plate) motor,
-dudukan terminal yang menghubungkan jaringan kumparan stator ke sumber tegangan, dan
-dudukan sirip-sirip pendingin motor yang berfungsi sebagai pelepas energi panas yang merupakan efek dari putran motor.
2.Tutup (End Plate) Motor
Pada setiap motor mempunyai 2 (dua) buah tutup yang masing-masing terdapat pada kedua sisinya. Bagian ini berfungsi sebagai :
-dudukan bantalan poros motor,
-titik posisi rotor/poros dengan rumah stator, dan
-pelindung bagian dalam motor terhadap cuaca.
Akurasi dudukan tutup motor terhadap bantalan dan rumah stator sangat menentukan keandalan gerakan poros suatu motor.
3.Bantalan
Bantalan (bearing) pada motor berfungsi sebagai :
-mempercepat gerak putar motor,
-mengurangi gesekan putran, maka setiap bantalan harus selalu dilengkapi dengan pelumas, dan
-penstabil posisi poros terhadap gaya horizontal dan gaya vertical poros motor.
4.Rotor
Rotor pada motor terbuat dari laminasi baja silicon yang mempunyai alur-alur sebagai penempatan kumparan rotor berada tepat di dalam stator yang ditempatkan pada poros. Berdasarkan jenis motor yang ada, dikenal beberapa jenis rotor, yaitu sebagai berikut :
-Rotor sangkar, bentuknya sederhana untuk motor induksi,
-Rotor lilit, untuk motor induksi,
-Rotor motor DC yang dilengkapi dengan lamel-lamel sebagai terminal kumparan jangkar.
Kumparan atau batang-batang kawat yang ditempatkan pada alur rotor berfungsi untuk merubah energi listrik menjadi gerak putar dengan berinteraksi dengan kumparan stator.
5.Sikat (brush)
Sikat (brush) pada motor berfungsi sebagai :
-jaringan antara kumparan jangkar dengan kumparan medan untuk motor-motor DC dan universal,
-jaringan antara kumparan rotor dengan tahanan pengasut untuk motor induksi rotor lilit, dan
-jaringan antara kumparan rotor (medan) dengan sumber tegangan penguat untuk motor sinkron.
6.Bagian Pendingin
Kelengkapan pendingin suatu motor tergantung kepada kapasitasnya, makin besar kapasitasnya, maka system pendinginnya semakin kompleks.
Secara sederhana, bagian pendingin motor terdiri dari kipas, tutup kipas, dan sirip pendingin.
Kipas yang ditempatkan pada poros, berputar sesuai kecepatan poros bersama tutup kipas mengekspansikan udara paksa ke sirip-sirip pendingin yang berada pada badan stator untuk melepaskan energi panas yang timbul pada motor ke udara bebas.
Jenis Motor Listrik
Motor listrik berdasarkan jenis sumber tegangannya dibagi menjadi dua yaitu
1.Motor arus bolak balik (motor AC).
2.Motor arus searah (motor DC
Motor AC
Motor arus bolak-balik menggunakan arus listrik yang membalikkan arahnya secara teratur pada rentang waktu tertentu. Motor listrik memiliki dua buah bagian dasar listrik yaitu stator dan rotor. Stator merupakan komponen listrik statis. Rotor merupakan komponen listrik berputar untuk memutar as motor. Keuntungan utama motor DC terhadap motor AC adalah kecepatan motor AC lebih sulit dikendalikan. Untuk mengatasi kerugian ini, motor AC dapat dilengkapi dengan penggerak frekuensi variabel untuk meningkatkan kendali kecepatan sekaligus menurunkan dayanya. Motor induksi merupakan motor yang paling populer di industri karena kehandalannya dan lebih mudah perawatannya. Motor induksi AC cukup murah (harganya setengah atau kurang dari harga sebuah motor DC) dan juga memberikan rasio daya terhadap berat yang cukup tinggi (sekitar dua kali motor DC).
Motor DC
Motor arus searah sebagaimana namanya,menggunakan arus langsung yang tidak langsung atau direct-unidirectional. Motor DC digunakan pada penggunaan khusus dimana diperlukan penyalaan torque yang tinggi atau percepatan yang tetap untuk kisaran kecepatan yang luas. Motor DC yang memiliki tiga komponen utama yaitu
1.Kutub medan.
Iinteraksi dua kutub magnet akan menyebabkan perputaran pada motor DC. Motor DC memiliki kutub medan yang stasioner dan dinamo yang menggerakan bearing pada ruang diantara kutub medan. Motor DC sederhana memiliki dua kutub medan: kutub utara dan kutub selatan. Garis magnetik energi membesar melintasi bukaan diantara kutub-kutub dari utara ke selatan. Untuk motor yang lebih besar atau lebih komplek terdapat satu atau lebih elektromagnet. Elektromagnet menerima listrik dari sumber daya dari luar sebagai penyedia struktur medan.
2.Dinamo.
Bila arus masuk menuju dinamo, maka arus ini akan menjadi elektromagnet. Dinamo yang berbentuk silinder, dihubungkan ke as penggerak untuk menggerakan beban. Untuk kasus motor DC yang kecil, dinamo berputar dalam medan magnet yang dibentuk oleh kutub-kutub, sampai kutub utara dan selatan magnet berganti lokasi. Jika hal ini terjadi, arusnya berbalik untuk merubah kutub-kutub utara dan selatan dinamo.
3.Commutator.
Komponen ini terutama ditemukan dalam motor DC. Kegunaannya adalah untuk membalikan arah arus listrik dalam dinamo. Commutator juga membantu dalam transmisi arus antara dinamo dan sumber daya.
Keuntungan utama motor DC adalah sebagai pengendali kecepatan, yang tidak mempengaruhi kualitas pasokan daya. Motor ini dapat dikendalikan dengan mengatur tegangan dinamo yaitu meningkatkan tegangan dinamo akan meningkatkan kecepatan arus medan yaitu menurunkan arus medan akan meningkatkan kecepatan.
Motor DC tersedia dalam banyak ukuran, namun penggunaannya pada umumnya dibatasi untuk beberapa penggunaan berkecepatan rendah, penggunaan daya rendah hingga sedang seperti peralatan mesin dan rolling mills, sebab sering terjadi masalah dengan perubahan arah arus listrik mekanis pada ukuran yang lebih besar. Juga, motor tersebut dibatasi hanya untuk penggunaan di area yang bersih dan tidak berbahaya sebab resiko percikan api pada sikatnya. Motor DC juga relatif mahal dibanding motor AC.Motor DC sendiri dapat dibedakan menurut :
Sumber arus penguat magnet
Jenis motor DC berdasarkan pada asal dari sumber arus sebagai penguat magnet antara lain :
1.Motor DC penguat terpisah
Motor jenis ini, penguat magnetnya mendapat arus dari sumber tersendiri dan terpisah dengan sumber arus ke rotor. Sehingga arus yang diberikan untuk jangkar dengan arus yang diberikan untuk penguat magnet tidak terikat antara satu dengan lainnya secara kelistrikan.
2.Motor DC penguat sendiri
Motor jenis ini, penguat magnetnya mendapat arus dari sumber yang sama dengan arus yang diberikan pada jangkar. Jadi medan magnetnya tersambung parallel atau seri dengan jangkar.
Hubungan lilitan penguat magnet terhadap lilitan jangkar
Semua jenis motor ini mrupakan jenis motor penguat sendiri, kemudian dibagi-bagi lagi menurut hubungan lilitan penguat magnet terhadap lilitan jangkar. Jenis-jenis tersebut antara lain :
1.Motor Shunt
Jenis ini terdiri dari dua buah kumparan, yaitu kumparan medan yang berfungsi sebagai pembangkit medan magnet, melekat pada stator dan kumparan rotor yang dililit pada rotor. Kumparan jangkar dan kumparan medan terhubung secara parallel melalui perantara brush dan komutator. Contoh : wiper mobil, alat percetakan, dsb.
2.Motor seri (Universal)
Jenis ini dapat dioperasikan dengan sumber DC dan AC. Untuk meningkatkan performa atau kinerja dan efisiensi, beberapa jenis motor DC shunt memiliki konstruksi yang hanya mendukung putaran satu arah dan satu daya tunggal. Motor jenis ini akan memiliki performansi atau kinerja yang buruk bila diterapkan pada sumber AC, bahkan tidak dapat berputar sama sekali pada beberapa kasus. Contoh : mesin jahit, kipas angin.
3.Motor Compound
Karakteristik dengan kecepatan konstan dan torsi besar mampu mengeliminir kebutuhan motor magnet permanenet dalam skala operasi yang besar. Motor compound merupakan gabungan antara motor shunt dan motor seri. Contoh : mobil listrik, elevator, dll.
4.Motor Permanent
Hanya memiliki satu kumparan rotor, sedang kumparan penghasil medan digantikan oleh magnet permanent. Contoh : motor pada mobil mainan
5.Motor brushless
Motor ini tidak menggunakan brush dan komutator, melainkan memerlukan rangkaian kontrol dan komponen switching untuk mengatur putaran fasenya. Keistimewaan tidak menggunakan brush dan komutator adalah dapat menghindarkan dari percikan api yang mungkin timbul akibat gesekan dari brush dan komutator
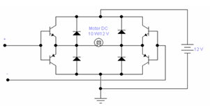
Driver Motor H-Bridge Transistor
Rangkaian driver atau pengendali adalah alat untuk mengatur kerja peralatan dimana ia dihubungkan atau dirangkai dalam satu fungsi elektronika. Driver motor DC membentuk beberapa fungsi dasar seperti menstrart dan mempercepat motor, menghentikan gerak motor, membalik putaran motor, mengendalikan putaran dan menyediakan beberap upaya untuk melindungi motor dari kerusakan elektronik. Penstart adalah driver yang fungsi utamanya adalah menstart dan mempercepat motor.
Gambar Rangkaian Driver Motor H-Bridge Transistor
Secara sederhana prinsip kerja driver motor ini dapat dijelaskan sebagai berikut: Pada saat input (+) diberi teganga positif dan input (-) diberi tegangan negatif, maka transistor Q1 akan mendapt bias sehingga menyebabkan motor mendapat arus positif dari sumber tegangan 12 Volt. Demikian pula transistor Q4 akan mendapat bias sehingga memberikan arus negatif kepada motor. Demikian sehingga motor mendapat kedua jenis arus dan berputar.
Keadaan putaran motor yang terbalik dapat diperoleh dengan membalik jenis inputan tegangan input yang berbeda. Input (+) diberi tegangan negatif dan input (-) diberi tegangan positif. Pada saat itu transistor Q3 akan mendapat bias sehingga menghubungkan motor dengan tegangan negatif. Demikian pula Q2 akan mendapat bias dan menghubungkan motor dengan arus positif. Demikian maka moor mendapat kedua kutub arus yg dibutuhkan dan mulai berputar dengan arah yang terbalik.
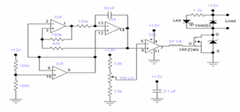
Rangkaian Pulse Widht Modulation (PWM)
Pulse Widht Modulation juga merupakan salah satu dari rangkaian driver yang dimana prinsip kerja dari PWM ialah berdasarkan lebar pulsa modulasi sinyal tegangan yang mencatu motor, sehingga besarnya tegangan catu pada motor dapat detuning/diatur sesuai dengan keinginan dan laju kecepatan elektronika sebagai driver motor yang bersifat terkendalikan. Pulse Widht Modulation (PWM) dipakai dalam rangkian Ektronika sebagai driver motor yang bersifat terkendalikan.
Gambar Rangkaian PWM
Pada rangkaian ini terdapat beberapa bagian yang terdiri atas :
1.Rangkaian devider
Rangkaian ini berfungsi sebagai rangkaian pembagi tegangan. Dalam rangkaian PWM di atas digunakan R1 = R2, sehingga tegangan output menjadi ½ kali tegangan input. Pada keadaan di atas bila tegangan input sebesar 12 volt, maka tegangan outputnya sebesar 6 volt.
2.Rangkaian Buffer (Voltege Follower)
Rangkaian ini berfungsi untuk menjaga agar tegangan iput sama dengan tegangan output (Vin = V out). Pada rangkaian di atas, rangkaian ini menjaga agar tegangan besarnya sama dengan 6 volt.
3.Rangkaian Pembangkit Sinyal (Oscilator)
Pembangkit sinyal atau oscillator yang digunakan adalah pembangkit sinyal square. Pembangkit sinyal ini menghasilkan gelombang yang berbentuk snyal step. Oscillator jenis ini umumnya merupakan umpan balik positif, maka lebih dikenal dengan feedback oscillator.
4.Integrator
Sesuai dengan namanya bahwa dalam rangkaian ini adalah memfungsikan op-amp untuk melakukan proses integrasi seperti dalam operasi matematik. Komponen dasarnya adalah adanya kapasitor (sebagai umpan balik) dan resistor.
Pada rangkaian PWM bagian integrator ini berfungsi mengubah sinyal kotak menjadi trigger (segitiga). Hal ini dapat terjadi, sebab saat sinyal inputan (+) masuk maka akan disimpan dulu oleh kapasitor dan saat sinyal inputan (-) masuk maka sinyal yang disimpan oleh kapasitor akan dikeluarkan bertepatan dengan sinyal inputan (-) sehingga bentuknya segitiga. Begitu seterusnya.
Pada rangkaian ini outputannya difeedback ke rangkaian pengubah sinyal, hal ini dimaksudkan untuk menjaga agar sinyal yang ada pada rangkaian PWM frekuensinya lebih tinggi daripada rangkaian sebelumnya. Sehingga bila outputannya harga frekuensinya lebih rendah akan difeedback ke rangkaian pengubah sinyal untuk mendapat penguatan.
5.Rangkaian op-amp sebagai comparator
Pada rangkaian ini Vref sebesar 6 volt dan op-amp dicatu dengan Vcc sebesar 12 volt. Bila harga Vin lebih kecil daripada Vref maka tegangan outputan berharga sebesar Vcc yaitu 12 volt. Tetapi bila harga Vin lebih besar daripada Vref maka tegangan outputan berharga nol (0). Sebagai Vref, kaki negatif op-amp dihubungkan dengan potensiometer dengan harga 0-12 volt.
Kemudian sinyal dan tegangan outputan akan menuju ke FET, panjang pendeknya lebar pulsa modulasi akam nempengaruhi kerja FET. Bila lebar maka FET akan bekerj alebih lama dan motor akan berputar lama, tapi bila lebar pulsa modulasi pendek maka FET akan bekerja singkat dan motor berputar hanya sebentar. Kemudian siyal menuju ke motor untuk menggerakan motor, selama harga tegangan saturasi FET belum terlampaui maka motor tidak bergerak tapi bila harga tegangan sudah melewati tegangan saturasi motor akan bergerak.
Led disini berfungsi sebagai indikator dari putaran motor. Led akan menyala lebih terang bila putaran motor semakin cepat, begitu pula sebaliknya akan meredup bila putaran motor semakin berkurang.
Motor Stepper
Pada dasarnya motor stepper terdapat 3 tipe antara lain :
1.Motor Stepper tipe variable reluctance ( VR )
Motor ini terdiri dari sebuah rotor besi lunak dengan beberapa gerigi dan sebuah lilitan stator. Ketika lilitan stator diberi energi dengan arus DC kutub-kutub menjadi termagnetisasi. Putaran terjadi ketika gigi rotor tertarik oleh kutub stator.
2.Motor Stepper tipe permanent magnet ( PM )
Memiliki rotor yang berbentuk seperti kaleng bundar yang terdiri atas lapisan magnet permanent yang diselang-seling dengan kutub yang berlainan. Dengan adanya magnet permanent, maka intensitas flux magnet dalam rotor akan meningkat, sehingga dapat menghasilkan torsi yang lebih besar.
3.Motor Stepper tipe Higbrid ( HB )
Motor jenis ini memiliki struktur yang merupakan kombinasi dari kedua stepper motor sebelumnya. Motor ini paling banyak digunakan dalam berbagai aplikasi karena kinerja yang lebih baik.

.png)
.png)
.png)
.png)
No comments:
Post a Comment